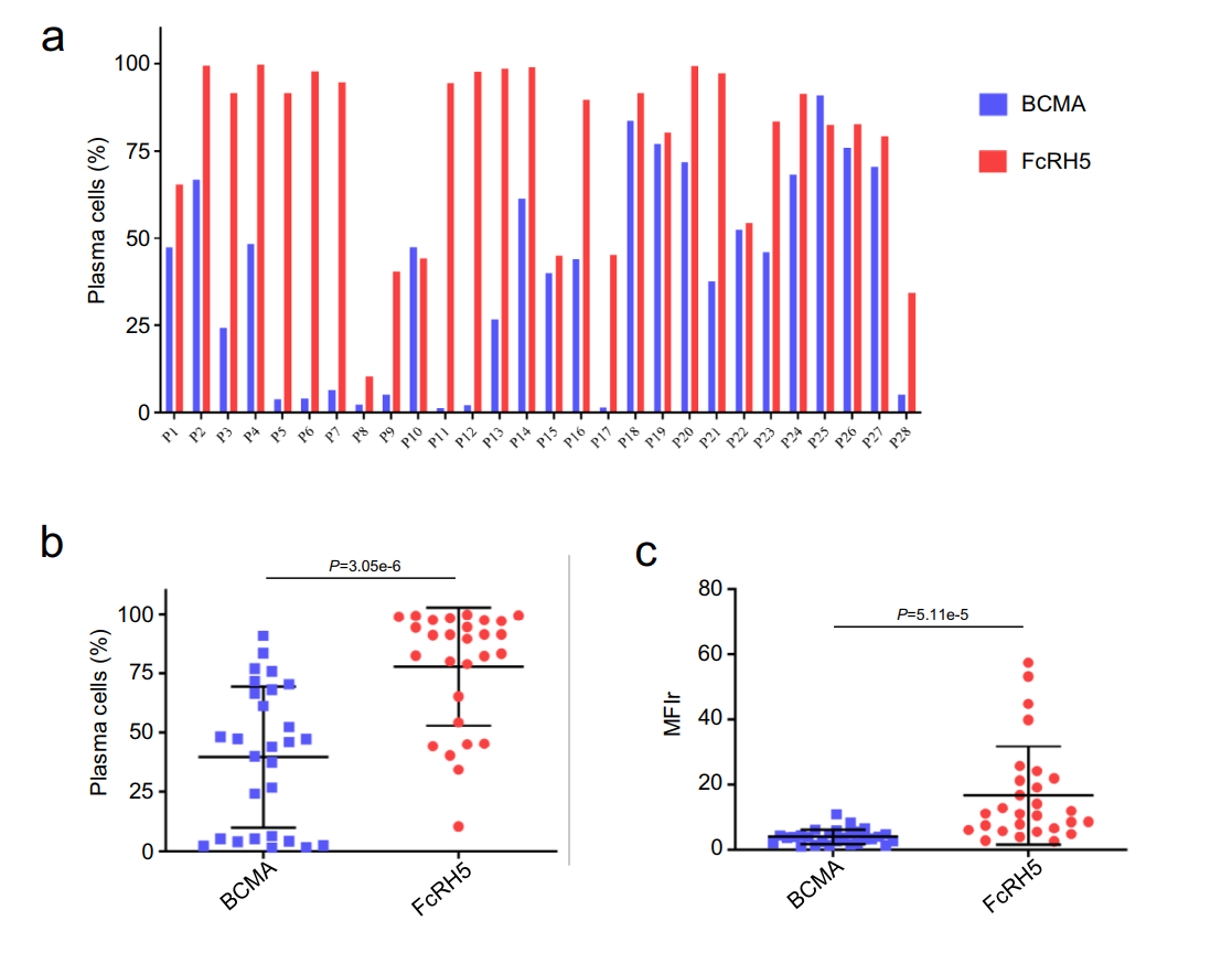
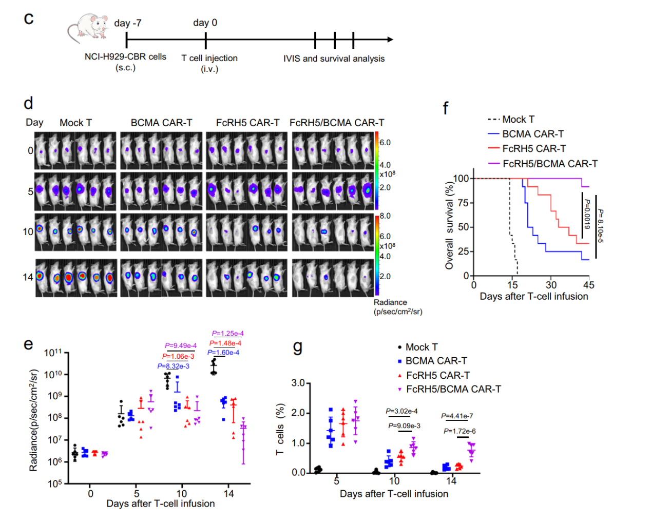
2023年6月,国家血液系统疾病临床医学研究中心、苏州大学附属第一医院、造血干细胞移植研究所的吴德沛、徐杨、储剑虹教授课题组在Nature Communications期刊上在线发表了题为“Chimeric antigen receptor T cells targeting FcRH5 provide robust tumour-specific responses in murine xenograft models of multiple myeloma”的研究论文,报道了靶向FcRH5的CAR-T细胞在体外和小鼠异种移植模型中具有强力的清除多发性骨髓瘤(MM)细胞的能力,揭示FcRH5可作为CAR-T疗法治疗复发难治性MM的全新靶点。




该临床前研究从多方面支持FcRH5作为CAR-T疗法治疗MM的新靶点具有较好的有效性和安全性。该成果的成功临床转化有望为复发难治性MM患者(包括BCMA本身低表达以及靶向BCMA 疗法治疗无效的患者)提供一种全新的治疗策略。
国家血液系统疾病临床医学研究中心、苏州大学附属第一医院、苏州大学造血干细胞移植研究所的吴德沛教授、徐杨教授和储剑虹教授为本文的共同通讯作者。该研究得到国家自然科学基金委、科技部重点研发计划、国家血液系统疾病临床医学研究中心、江苏省科技厅等多个科研资金的支持。蒋东鹏、黄海雯、秦慧敏为本文的共同第一作者。
原文链接:https://www.nature.com/articles/s41467-023-39395-4#article-comments